Zarządzenie nr 364/2010/P
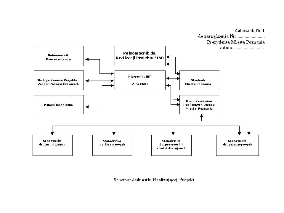
w sprawie utworzenia Jednostki Realizującej Projekt pn.: "System Gospodarki Odpadami dla Miasta Poznania".
Data podpisania zarządzenia przez Prezydenta
2010-06-29
Data wejścia w życie zarządzenia
2010-06-29
Kategoria zarządzenia
- Gospodarka komunalna
Jednostka przygotowująca
- Wydział Gospodarki Komunalnej I Mieszkaniowej
Jednostka odpowiedzialna za realizację
- Wydział Gospodarki Komunalnej I Mieszkaniowej
Zmieniony zarządzeniem nr
Status dokumentu
zmieniony
Czy istnieje tekst jednolity
NIE
Załączniki
- 364_2010_P_T.doc -- (DOC, 35.50kB)
- 364_2010_P_U.doc -- (DOC, 33.50kB)
- Slajd1.JPG -- (JPG, 49.68kB)
- zalacznik_nr_2.doc -- (DOC, 36.50kB)
- zalacznik_nr_3.doc -- (DOC, 49.50kB)
Metryczka
Informacja pobrana do BIP automatycznie z elektronicznego systemu zarządzania dokumentacją Urzędu Miasta Poznania.
Ostatnie pobranie danych: 2025-12-22 16:09:28.0